
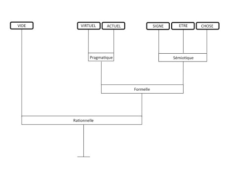
FIGURE 1
La figure 1 présente les six catégories primitives de la sémantique et schématise leurs relations d’interdépendance. On peut comparer ce diagramme à celui d’une main. Alors que l’organe du corps humain possède cinq doigts et une opposition entre le pouce et les autres doigts, la main sémantique comporte six doigts – les catégories – et quatre systèmes d’opposition emboîtés – les relations –. La pince du virtuel et de l’actuel commande la relation d’interdépendance pragmatique. La pince ternaire entre le signe, l’être et la chose prend en charge l’interdépendance sémiotique. L’opposition de la pince pragmatique et de la pince sémiotique actionne la tenaille de la relation formelle. La méta-pince rationnelle, enfin, oppose le vide et la forme.
Le vide, le virtuel, l’actuel, le signe, l’être et la chose ne sont pas de mon invention, je me suis contenté de recueillir puis de mettre en forme un très ancien héritage. La plupart des catégories sémantiques remontent au moins à Aristote et elles ont été raffinées par une longue tradition de philosophes, de logiciens, de sémioticiens, de grammairiens et de linguistes. On trouvera une importante bibliographie à ce sujet dans La Sphère sémantique (2011). Je me contenterai ici de signaler quelques-unes de mes sources.
La relation pragmatique entre virtuel et actuel
On catégorise comme actuel ce qui possède un caractère concret ou sensible et qui se localise facilement dans l’espace et le temps. Par contraste, le virtuel catégorise ce qui possède un caractère intelligible, abstrait et auquel il est difficile d’attribuer une adresse spatio-temporelle bien déterminée.
Le couple virtuel/actuel décrit une dialectique pragmatique, que l’on peut retrouver notamment dans la dynamique entre potentialités (virtuelles) et réalisations (actuelles), problèmes (virtuels) et solutions (actuelles), stratégies (relation aux finalités virtuelles) et tactiques (relations aux moyens actuels), etc.
La dialectique du virtuel et de l’actuel fait écho au Ciel et à la Terre des premières nations, au yang et au yin de la pensée chinoise, à l’âme et au corps, à la transcendance et à l’immanence, à l’intelligible et au sensible (Platon), à la puissance et à l’acte (Aristote), à la pensée et à l’étendue (Descartes), au transcendantal et à l’empirique (Kant)… J’ai par ailleurs consacré un livre entier à cette question.
Virtuel et actuel sont des notions relatives, qui se définissent l’une par l’autre. Dans l’analyse d’un cycle pragmatique complexe, la catégorisation des phases virtuelle et actuelle relève de l’interprétation en contexte. Par ailleurs, virtualité et actualité peuvent définir les deux pôles d’un continuum. Ainsi, un caillou rêvé est plus virtuel qu’un caillou perçu, mais plus actuel qu’un rêve de caillou dans un roman.
La relation sémiotique entre signe, être et chose
Le signe catégorise ce qui est de l’ordre du code, du message et de la connaissance. L’être indique les personnes, leurs rapports et leurs intentions, ce qui est de l’ordre de l’esprit, la capacité de concevoir ou d’interpréter. Enfin, la chose catégorise ce dont on parle, les objets (abstraits ou concrets), les corps, les outils, le pouvoir.
Le ternarité signe/être/chose exprime une dialectique sémiotique, que l’on retrouve notamment dans la distribution des rôles de communication : on pourra par exemple distinguer entre les messages (signes), les personnes (êtres) et les éléments de contexte qui sont en jeu (choses). En logique, la proposition (signe), le jugement (être) et l’état de chose (chose) sont inséparables puisqu’un jugement logique détermine si un état de chose correspond, oui ou non, à une proposition.
La dialectique sémiotique du signe, de l’être et de la chose renvoie…
- à la distinction aristotélicienne du symbole, de l’état d’esprit et de la chose ;
- à la triade « vox, conceptus, res » de la philosophie médiévale ;
- au fondement du signe, à l’interprétant et à l’objet de C. S. Peirce ;
- au noème, à l’intention et à l’objet de Husserl (ou bien, à un niveau d’analyse plus fin décomposant le noème de cette dernière triade, la noèse – signe –, le noème au sens restreint – être – et la hylè sensible – chose – ;
- au logos, à l’ethos et au pathos de la rhétorique ;
- aux actes locutoire, illocutoire et perlocutoire de la pragmatique (tels que définis par Austin), et ainsi de suite.
De même que dans le cas de la dialectique virtuel/actuel, la dialectique signe/être/chose est hautement relative. Il s’agit surtout de déterminer le rôle joué par ce que l’on veut catégoriser selon les points de vue, les circonstances et les contextes. Par exemple, une personne pourra être catégorisée signe, être ou chose selon la fonction qu’elle joue dans une situation : messager (signe), interlocuteur (être) ou sujet de la conversation (chose).
La relation formelle entre pragmatique et sémiotique
Les dialectiques pragmatique et sémiotique sont elles-mêmes en relation dynamique d’interdépendance. L’interdépendance de la figure et du fond – de la représentation sémiotique et de l’interaction pragmatique – fait émerger une forme. A l’intérieur de cette dialectique, la sémiotique décrit les opérations de construction ou de production d’entités tandis que la pragmatique rend compte de l’exploration et de la reconnaissance de processus. C’est ainsi que les mouvements ou les verbes seront catégorisés comme pragmatiques et que les entités ou les noms seront catégorisés comme sémiotiques.
Sur un plan épistémologique, cette dialectique permet d’articuler deux faces complémentaires de la connaissance : le « savoir produire » de l’intérieur (sémiotique) et le « savoir reconnaître » à l’extérieur (pragmatique). Par exemple, maîtriser le langage suppose d’être capable de produire des phrases, ce qui se termine par une activation motrice, mais aussi de les reconnaître, ce qui commence par une activation sensorielle. Les deux aspects sont à la fois distincts et complémentaires. Pour prendre un autre exemple, nous savons marcher ou manger ; nous savons aussi reconnaître la marche ou la manducation chez les autres, donc ailleurs que dans notre propre activité ; finalement, nous savons qu’il s’agit de la même chose, même si savoir faire et savoir reconnaître mettent en oeuvre des sensations et des mouvements différents.
La relation rationnelle entre vide et forme
La dialectique rationnelle, enfin, met en relation la forme qui comprend les cinq catégories pleines (virtuel, actuel, signe, être, chose) et le vide. Le vide rend compte du zéro, du silence, du blanc, de l’indétermination sémantique et de l’espace ouvert où se déploie l’expérience humaine. A ce titre, il s’oppose aux catégories pleines qu’il exclut en tant que néant… mais qu’il contient en tant qu’espace. Le contraste entre le pattern et le bruit dans le signal. relève justement de cette dialectique rationnelle entre le vide (le bruit) et le plein (le pattern).
Une théorie sémantique de la cognition doit rendre compte de la distinction fondamentale entre fait et fiction, c’est-à-dire entre les idées dont les objets seront réputés inventés ou simulés (vide) et celles dont les objets seront supposés réels (plein) : il y va de la survie de l’être intelligent. C’est pourquoi, en fonction des circonstances, la dialectique rationnelle distinguera entre le vrai et le faux, le connu et l’inconnu, la réalité et l’imitation, les idées claires ou confuses…
[…] humain virtuel (sur les catégories sémantiques virtuel, actuel, signe, être et chose, voir ce post). Le développement actuel comprend trois facettes qui sont elles-mêmes interdépendantes : celle […]
LikeLike
[…] collective. Dans un premier temps, je vais élever au carré la triade sémiotique signe/être/chose (étoile/visage/cube) pour obtenir les neuf «devenirs», qui pointent vers les principales […]
LikeLike